時間:2026年2月11日 10:00-12:00
周書正 主持紀錄
二月十一日,農曆新年的腳步已悄悄逼近,空氣中彷彿已經能聽見遠方傳來的熱鬧鞭炮聲。在這準備除舊佈新、迎春納福的溫馨時刻,知音們再次齊聚一堂。活動一開始,我們伴隨著充滿時代感的錄音,聆聽那段「沿街叫賣竹竿」的樸實聲音,彷彿瞬間穿越回過去的大街小巷,感受早期市井生活的鮮活氣息與生命力。接著,大家翻開了描繪傳統常民百態的《千金譜》,在熱烈的朗讀與討論中,細細咀嚼那些逐漸被遺忘的物件名稱與生活智慧,為這個充滿年味的午後揭開了豐富的序幕。
分享會好朋友阿瑢採集到的「賣竹篙」叫賣揭開了今天活動的序幕,採集自左營的這段聲音才剛播出,立刻就在知音當中激起了一片驚呼:原來現在還有人在賣這個喔、好久沒聽到這個了……。經過討論,才發現原來這些從小聽到大的聲響已經在不知不覺中隨著生活型態的改變而消失了。仔細回想,從前鄉下佬家的大埕裡還看得到擺在一旁的竹竿,等著曬衣服的時候往支架上一擺,就是最扎實穩固的曬衣架。現在離開了舊厝,一家一戶的從樓仔厝搬進了電梯大樓,連曬衣架都改成了電動的,按個鈕就能上上下下,誰家還需要買幾支竹竿來佔扣了公設後已經沒剩多少的空間呢?

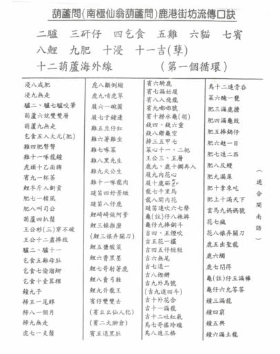
接下來,是阿元分享的,由文史研究者莊研育老師帶來的「葫蘆問(hôo-lôo-mn̄g)」解說。阿元說,從小在鹿港十宜樓周遭玩耍長大的莊研育老師,每到過年期間就是跟樓上樓下左鄰右舍的同輩孩子一起玩這個遊戲。在畫了各種祥瑞圖案的螺旋狀圖案上邊擲骰子邊前進,踩到不同的圖案會有不同的口訣跟意義,還有許多擲骰子時,還有互相嘲笑的口訣。

根據莊老師的說法,一樣的葫蘆問遊戲,在不同的庄頭可能會有不同的玩法跟口訣,而這其中的變化正正代表了民間口傳文學的特性。有趣的是,現場十多位從二十多歲到六十多歲的知音朋友,居然沒有人玩過葫蘆問。若是順著這條線繼續研究,搞不好除了口頭文學的研究外,還能連結到葫蘆問在台灣民間的傳播路徑,形成有趣的社會學研究角度呢!也期待知音們能加把勁,把握機會將這些隨時會消失的聲音留下來,讓這些生活記憶能多留下一些足跡。

接下來輪到我們最硬篤(ngē-táu)的《千金譜》單元了!講是「硬篤」雖然誇張了一些,不過要將這些百年前的文字還原成聲音,更要想盡辦法搞懂裡面的一字一句,這還真不是一件容易的工作。幸好過程中知音們不只討論熱烈,還加上生動的解釋跟說明,讓《千金譜》不只是發出了聲音,更是在我們的眼前動了起來。
首先是第一句「硤甘蔗前頭入後頭出 擺土豆捲螺風透怫怫 囡仔豬槌亂亂勿」生動的表現出了收成季節的農村風光。「硤」這個字教育部字典沒有收入,但若是根據台日大辭典,可以找到「夾蔗(khueh-tsià)」這個用法,表示榨甘蔗取糖。可惜半句的「捲螺風」跟「豬槌」沒辦法完整理解,但大概可以推測出是榨甘蔗、曬土豆時孩子們在一旁玩耍的景象。隨後的「豬肶照路行 豬子濫滲趖」則是養豬人家中的半大不小的小豬(豬胚)會跟著大豬走,更小一些的小豬仔(豬囝)則是亂走亂晃的樣子。

在《千金譜》的常民智慧中稍稍休息片刻,回來後我們終於將上次留下懸念的歌仔戲《一女兩聘》給完整解讀完畢。在縣老爺的主持下,被糊塗父母許配給兩家男方的素英終於有機會站到台前為自己的命運作主。他用手勢暗示了自己的心情,只願嫁給能猜出他意思的那一方。最後是吳家娶妻成功,縣老爺也狠狠的訓斥了素英的糊塗父母一頓。看著劇中人物因為貪念與婚約糾葛鬧上公堂的荒誕發展,大家在莞爾之餘,也深刻體會到臺語文的生動與勸世意味。
隨著故事畫下句點,這場年前的知音分享會也圓滿落幕。感謝大家過去的熱情參與,祝福大家在新的一年裡平安順心,無論是生活還是工作都能「馬上」迎來好運,恭賀新禧!期待年後我們再聚首,繼續挖掘更多迷人的在地故事與聲音。
關鍵字詞小整理:
葫蘆問 hôo-lôo-mn̄g:在具有吉祥意義的圖版上搭配骰子與口訣進行的台灣傳統桌遊。
夾(硤)蔗 khueh/kheh-tsià:榨甘蔗製糖。
豬胚 ti-phue:正在成長中,體型半大不小的豬。乳豬。
濫糝 lām-sám:隨便、胡亂,跟「烏白」意思相近。
*[葫蘆問基本口訣]:1兔 2驢 3矸仔 4乞食 5雞 6貓 7賓 8鯉 9肥 10浸 11吉(孽) 12葫蘆倒頭幌(hàinn)



年節桌遊:葫蘆問怎麼玩?外加解讀《千金譜》@2026.2.11知音分享會